◆2件の質問主意書への答弁書全文(PDF)
(1)「青森県との高レベル……
こちらから
(2)
六ヶ所再処理工場で発……
こちらから
◆2件の質問主意書への答弁書全文(PDF)
(1)「青森県との高レベル……
こちらから
(2)
六ヶ所再処理工場で発……
こちらから
◆2件の質問主意書への答弁書全文(PDF)
(1)「青森県との高レベル……
こちらから
(2)
六ヶ所再処理工場で発……
こちらから
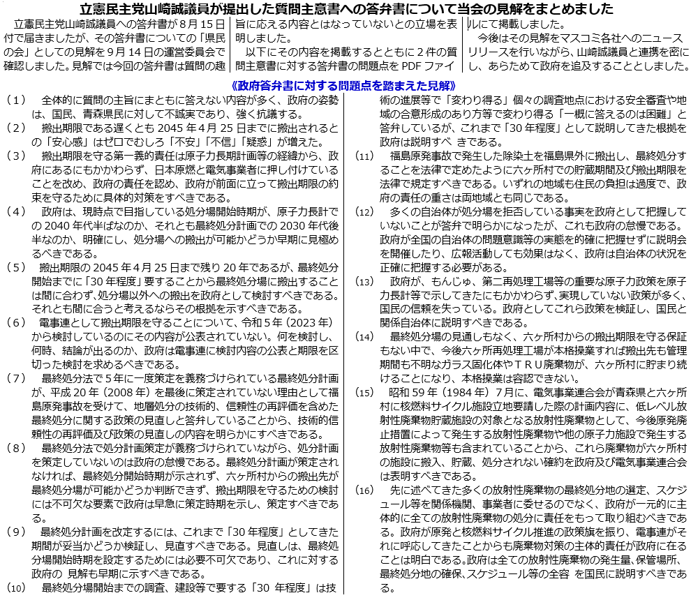
【個別の質問主意書に関するそれぞれの問題点(PDFファイル)】
@ 「青森県との高レベル放射性廃棄物搬出期限の約束を守る件」「特定放射性廃棄物の最終処分に関する法律」に関する質問主意書に対する答弁書の問題点⇒
こちらから
A 「六ヶ所再処理工場で発生する廃棄物及び放射性廃棄物の貯蔵・処分」に関する質問に対する答弁書の問題点ついて⇒
こちらから
核のゴミから未来を守る青森県民の会
青森県を高レベル放射性廃棄物の最終処分地としない条例」制定を求める県民の会
基本項目項目
行動アイテム
パンフリスト
資料リスト
その他各種
県民の会
核のゴミから未来を守る青森県民の会
what's new リスト
what's new
what's new007
what's new006
what's new005
what's new003
what's new002
what's new001
行動記録/行動予定
各種資料集
談話室
【What's new 00 2024/ 】
What's new リストに戻る
トップページに戻る